TapTap(点点)-发现好游戏
学院概况
学院简介
现任领导
历史回顾
教学
本科教学
研究生教学
学科科研
科研机构
科研团队
科研动态
学科建设
师资队伍
特聘教授、南岭学者
专任教师
名誉教授、客座教授
TapTap点点
党建
团学
法学工会
法学人风采
交流合作
对外交流
培训服务
共建基地
校友天地
校友风采
校友活动
校友会
课程思政
习近平法治思想宣讲团队
课程思政案例
普法小视频
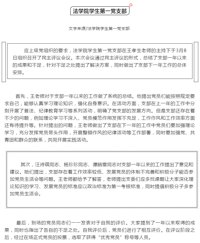
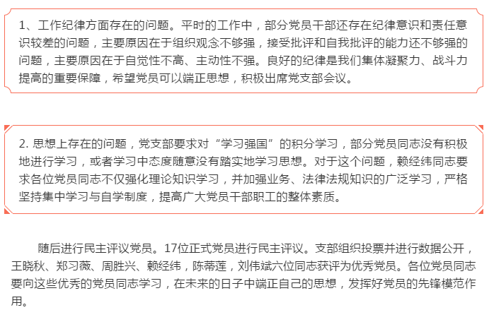
本部 ▍TapTap点点官方网站学生党支部组织召开生活会以及民主评议会议
发布者:袁东卫
发布时间:2019-04-04
浏览次数:
155